1、Applicable scope:
Suitable for various wastewater with high salt concentrations.
2、 Processing ability:
10-200T/D
III. Handling method:
Temperature controlled incineration, removing salt and high-temperature removal of organic matter.
IV. Purpose and Overview:
This type of equipment is specifically designed for various types of saline wastewater. The wastewater enters the combustion chamber and is separated from organic matter by controlling the temperature below the salt melting point. The salt enters the settling chamber and is captured and collected, while the organic matter enters the subsequent equipment for further treatment along with the flue gas.
5、 Structural features:
1. Micro negative pressure design: ensures high combustion safety, equipped with control programs to prevent ignition and explosion before removing flammable gases.
2. High degree of automation: comprehensive online monitoring to ensure stable combustion.
3. Atomizing nozzle: Spray out ultrafine particles to ensure that there is no dripping during evaporation and oxidation in the furnace.
4. Advanced combustion technology: Utilizing tangential injection dual fluid atomizers to achieve excellent mixing, excellent atomization, rapid combustion, low excess air, and significant fuel savings.
5. Enhanced turbulence: Hold for more than 2 seconds, eliminating dead spots of complete combustion.
6. Multipurpose treatment: Simultaneously treat waste oil, liquids, and solvents, utilize waste to treat waste, and reduce operating costs.
7. Low NOx combustion: smokeless and odorless, with no harmful emissions, capable of co burning organic vapors and minimum solids.
8. Dedicated saline wastewater furnace: designed to prevent the formation of salt slag during the combustion process of inorganic salts and minimize salt spray emissions.
9. Comprehensive purification of exhaust gas: Equipped with an efficient purification system to ensure emissions comply with GB18484-2020 standards.
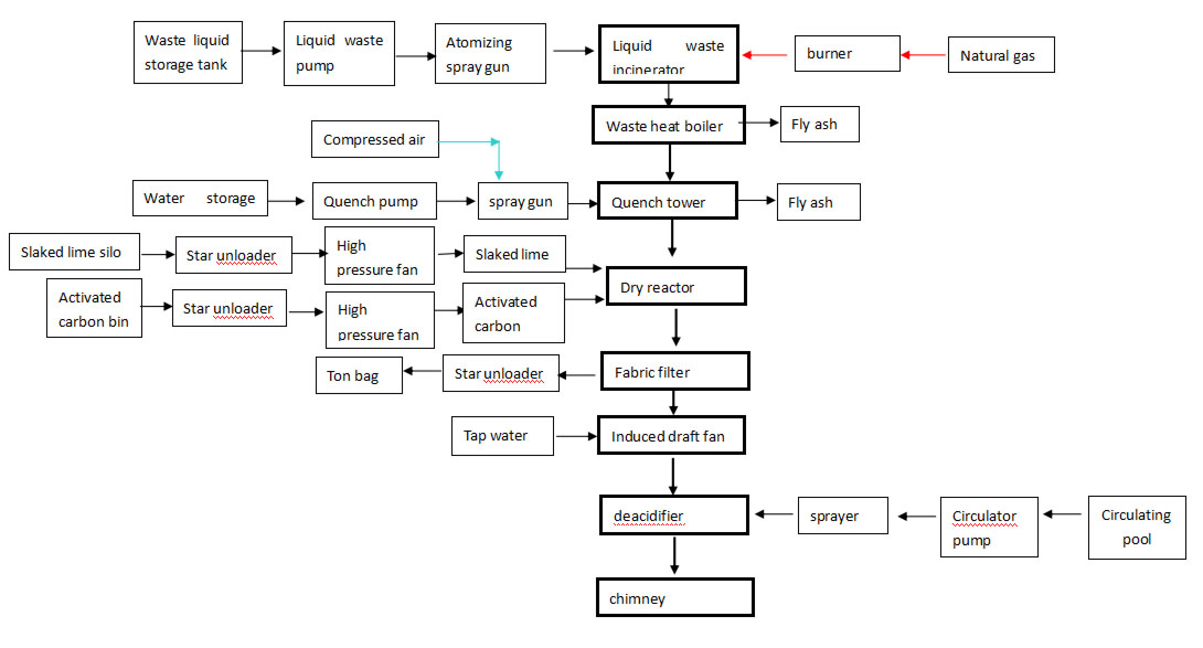
VI. Process description:
By utilizing low-temperature pyrolysis, organic matter in high salinity wastewater is gasified and separated, while salt particles precipitate at low temperatures. Combustible gases from the primary chamber undergo high-temperature decomposition in the secondary chamber to prevent salt melting and save fuel. The subsequent exhaust gas purification system ensures emissions that comply with the GB18484-2001 standard.
Process flow chart
