I. Introduction of the product:
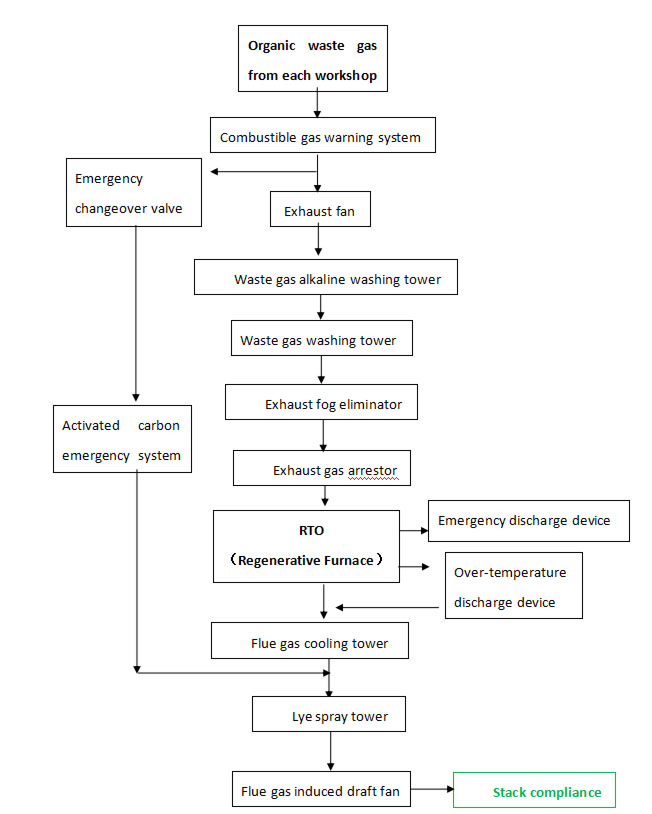
The operational principle of RTO is as follows: The organic exhaust gas undergoes preheating in by regenerative chamber, and then enters the oxidation chamber, where it is heated to approximately 800 ℃, so that the VOCs in the exhaust gas are oxidized and decomposed into CO2 and H2O. Subsequently, the oxidized high-heat gas passes through another regenerator for heat treatment before being discharged from the RTO system. This process is operated continuously with each regenerative chamber alternating between the mode of input exhaust gas and discharge treated gas.
This effectively reduces heat emissions after exhaust gas treatment. Simultaneously, it minimizes heat loss during exhaust gas is heating and oxidation, so that the exhaust gas maintains a high thermal efficiency (thermal efficiency of about 98%) in the process of high-temperature oxidation. The equipment is characterized by its safety, reliability, ease of operation and maintenance, low operating costs, as well as a high VOCs removal rate.
II. Processing objects:
Processing capacity: 5000-10000Nm3/h,equipped with zeolite rotary concentration equipment to support processing of over 100000Nm ³/h.
III. Characteristics of thermal storage oxidation system:
(1) Using a regenerative heat exchange device, the heat storage carrier and the gas directly exchange heat, the furnace radiation temperature and pressure are large, and the heating speed is fast; the low-temperature heat exchange effect is significant, so the heat exchange efficiency is particularly high; the oxidation product is recovered to the maximum extent of sensible heat. It has high thermal efficiency, low exhaust smoke temperature and significant energy saving effect. Reducing fuel consumption also means reducing greenhouse gas emissions;
(2) The temperature in the regenerator increases evenly and gradedly, which strengthens the heat transfer in the furnace and improves the heat exchange effect. Therefore, the furnace volume of an oxidation furnace with the same processing capacity can be reduced, greatly reducing the cost of the equipment;
(3) Since the flame is not generated in the burner, but begins to gradually oxidize in the high-temperature regenerator in the furnace, there is no high-temperature front, so the oxidation noise is low;
(4) The high-temperature flame oxidation area is expanded, and the boundary of the flame is almost extended to the boundary of the furnace, thereby making the temperature in the furnace uniform, which on the one hand improves the purification efficiency and on the other hand extends the life of the furnace;
(5) The thermodynamic conditions are completely different from the traditional combustion process, using graded oxidation technology to delay the release of heat energy through oxidation; the temperature rise in the furnace is uniform, the heat loss is low, and the heating effect is lost. There is no longer a local high temperature and high oxygen zone that occurs in the traditional combustion process; the generation of thermal nitrogen oxides (NOX) is suppressed, and the environmental protection effect is good;
(6) The temperature in the oxidation chamber increases overall and becomes more evenly distributed; the furnace temperature can reach 760~800°C, the air flow speed is small, the oxidation speed is fast, the flue gas stays at high temperature in the furnace for a long time, and the organic matter is completely oxidized and decomposed. The environmental protection effect is remarkable;
(7) The system adopts PLC automatic oxidation control, which has a high degree of automation, stable operation, and high safety and reliability;
(8) According to the exhaust gas conditions, a heat energy recovery device can be reasonably set up, and a heat exchanger, thermal oil furnace or waste heat boiler can be connected to the high-temperature oxidation chamber; the low-temperature flue gas is used to heat the exhaust gas and make full use of the waste heat in the waste gas.
IV. Applicable Industries:
- Chemical Processing
- Coil Coating & General Spray Painting
- Food Processing
- Laminating & Molding
- Metal Printing
- Odor Control
- Pharmaceutical Manufacturing
- Printing & Packaging
- Semiconductor Fabrication
- Environmental Remediation (Soil & Water)
- Paint Spraying
- Vinyl Flooring
- Wood Product Finishing
This advanced system is tailored to meet the rigorous demands of industries with varying waste gas compositions and volumes, providing an efficient and environmentally friendly solution for the treatment of volatile organic compounds (VOCs) and other pollutants.
V. Process flow
