Ⅰ Applicable scope:
Suitable for chemical waste liquid, non flammable high concentration wastewater, waste acid, waste alkali, combustible waste oil, waste solvent, and non polychlorinated biphenyl compounds.
Ⅱ Processing ability:
50-5000 kg/h
Ⅲ Handling method:
Low temperature pyrolysis followed by high temperature oxidation.
Ⅳ Purpose and Overview:
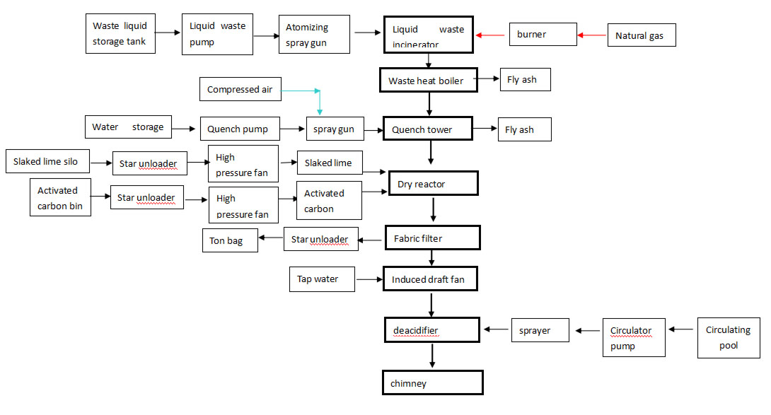
This specialized liquid waste incineration system is designed to effectively treat liquid waste, utilizing high-temperature pyrolysis at 850-1100 ° C to thoroughly decompose organic compounds and harmful substances containing chlorine, benzene, and phenols, making it an ideal choice for high concentration organic waste streams. Widely used in industries such as shipbuilding, chemicals, pharmaceuticals, textile printing and dyeing, papermaking, electronics, etc.
Ⅴ Structure and characteristics:
1. Micro negative pressure design: ensures high combustion safety, equipped with control programs to prevent ignition until combustible gases are blown away, avoiding explosions.
2. High degree of automation: Comprehensive online monitoring and control to ensure stable combustion.
3. Atomizing nozzle: Spray out ultrafine particles to ensure that there is no dripping during vaporization and oxidation in the furnace.
4. Advanced combustion technology: Adopting a tangential jet dual fluid atomizer, it has excellent mixing performance, excellent atomization, rapid combustion, low excess air, and significant fuel savings.
5. Enhance turbulence: Hold for more than 2 seconds, eliminate dead corners, and achieve complete combustion.
6. Multipurpose treatment: Simultaneously treat waste oil, liquids, and solvents, utilize waste oil to treat waste oil, and reduce operating costs.
7. Low nitrogen oxide combustion: smokeless and odorless operation, with no harmful emissions, capable of co incineration of organic vapors and minimal solids.
8. Comprehensive purification of exhaust gas: Equipped with an efficient purification system to ensure emissions comply with GB18484-2020 standards.
